La Soluzione Completa per il Tuo Evento
La Gestione della Tua Sagra, Semplice e Senza Stress
Dalla soluzione gratuita fai-da-te al servizio cloud tutto incluso, abbiamo il piano perfetto per te.
Cos'è SagraFacile?
SagraFacile è un sistema di cassa (POS) gratuito e open-source, progettato specificamente per le esigenze di sagre, feste di paese ed eventi gastronomici. Dimentica carta e penna: con SagraFacile hai un alleato digitale che semplifica la gestione di ordini, cucina e pagamenti, permettendo ai tuoi volontari di lavorare meglio e più velocemente, anche senza connessione internet.
Tutto sotto controllo, a colpo d'occhio

Le soluzioni Cloud stanno arrivando!
Sii il primo a sapere quando lanciamo SagraFacile Cloud e SagraPreOrdine. Lascia la tua email e ti invieremo un aggiornamento (senza spam, promesso).
Hai domande più specifiche? Contattaci direttamente.
SagraFacile Cloud
La via più semplice: tutto online, nessuna installazione. La soluzione "zero stress" per chi cerca la massima comodità.
Scopri il CloudSagraFacile Locale
Per i più esperti: pieno controllo, gratuito per sempre. La soluzione open-source da installare sul tuo hardware.
Scopri il LocaleSagraPreOrdine
Hai già la versione locale? Aggiungi gli ordini online e offri ai tuoi clienti un servizio moderno.
Scopri l'IbridoIl Flusso Operativo
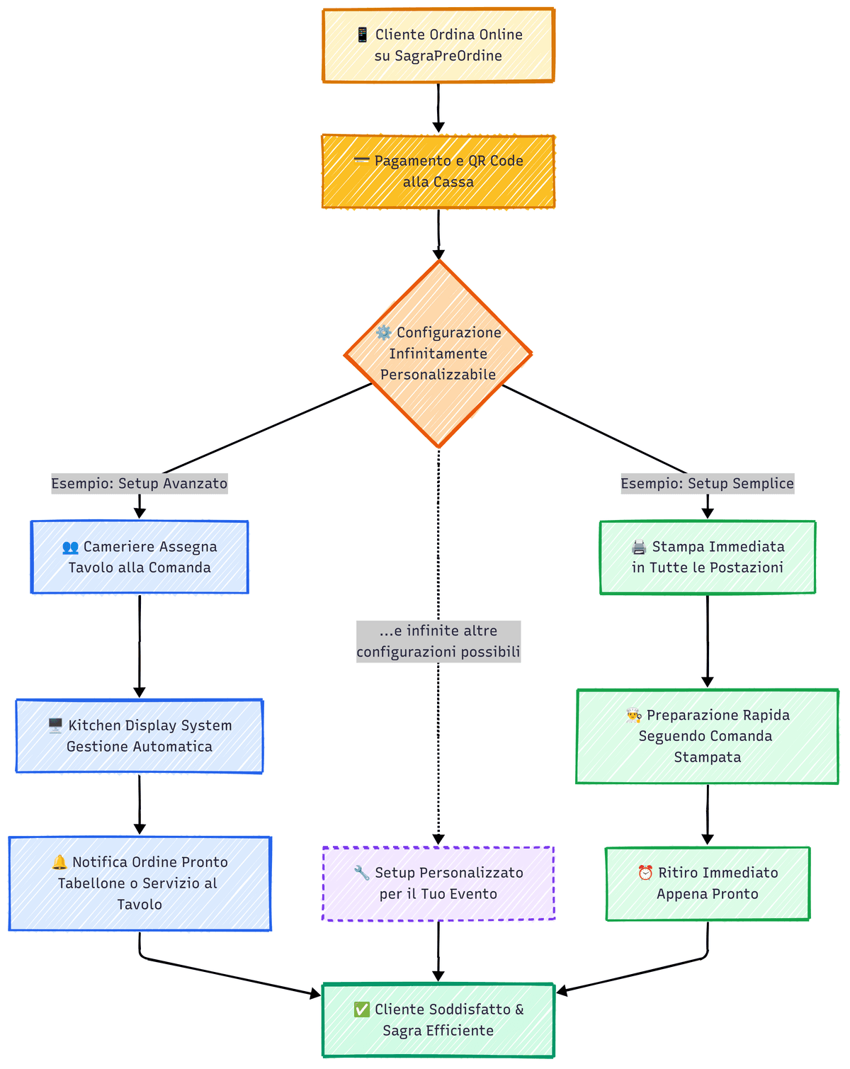
Dalla preordinazione online alla gestione in cassa, ecco come i due sistemi collaborano.


Un'Interfaccia Intuitiva Progettata per la Velocità
L'interfaccia di SagraFacile è stata progettata per essere facile da usare anche nei momenti di massima affluenza.

Interfaccia di Cassa
Progettata per operazioni rapide anche nei momenti di punta
Interfaccia di Cassa
Progettata per operazioni rapide anche nei momenti di punta

Kitchen Display System
Coordina la preparazione degli ordini in cucina in tempo reale
Kitchen Display System
Coordina la preparazione degli ordini in cucina in tempo reale
Vedi SagraFacile in Azione
Scopri come SagraFacile può trasformare la gestione del tuo evento gastronomico.

Come Iniziare con SagraFacile
Tre semplici passi per trasformare la gestione del tuo evento
Configura il Menu
Inserisci i tuoi piatti, categorie e prezzi nel pannello di amministrazione.
Prendi gli Ordini
Usa l'interfaccia di cassa per gli ordini sul posto o ricevi quelli online.
Gestisci la Cucina
Le comande appaiono in tempo reale sui Kitchen Display System (KDS) per una preparazione efficiente.
Preordini Semplici da Smartphone
SagraPreOrdine si adatta perfettamente agli smartphone, permettendo ai tuoi clienti di preordinare facilmente senza code o attese.
- Interfaccia responsive ottimizzata per smartphone
- Nessuna app da scaricare, funziona direttamente dal browser
- QR code salvabile nella galleria del telefono
- Email di conferma con tutti i dettagli dell'ordine
Pronto a Semplificare la Tua Sagra?
Scopri nel dettaglio tutte le funzionalità che SagraFacile offre per rendere il tuo evento un successo.
